🔥 黄推福利姬探花内容详情页 | 支持推特视频下载 |吃瓜黑料爆料 | 网红私拍精品
bitch天花板带一点羞耻伤痕艺术粉色
@Dangdangnb666
已通过小新@xyberdolls 认证

2025年5月26日 07:01
发现更多精彩内容
探索更多黄推、福利姬、探花、吃瓜黑料等热门内容
🔥 小黄鸟 - 专业的黄推福利姬探花内容平台
📺 推特视频下载功能
支持推特视频下载和Twitter视频下载,一键保存黄推中的福利姬自拍视频、探花约会视频、吃瓜黑料爆料视频、网红私拍写真视频。
🎭 内容分类齐全
涵盖黄推所有热门类型:福利姬cosplay、探花直播录像、吃瓜热点事件、黑料独家爆料、网红私拍写真集等。
🚀 高速下载体验
提供最快的推特视频下载速度,支持批量下载黄推福利姬探花内容, 原画质保存吃瓜黑料和网红私拍视频图片。
🏷️ 热门标签:
相关推荐

佳妮 ☀️
@JianierCom
佳妮 ☀️ 俱乐部营业中! ✈️ 电报群 👉 https://t.me/+_87imiczAAhkNzkx 全网最强 ❤️🔥 资源库 👉 https://jianier.com/city - 全网最强资源 每日实时更新 - 资源全面 覆盖一二线 3K 5K W起 - 所见即所得 当天可约 见面满意付款 - 顶级体验 一览无余


bitch天花板带一点羞耻伤痕艺术粉色
@Dangdangnb666
ᐡ•͈ ·̭ •͈ᐡ

高撸点好片
@GLDHP777
wataa @BBBBTTTCC @SexytoBaby @SexytoDoll @SexytoGirl

币圈李二狗
@biquanliergou
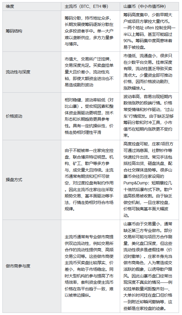
主流币 vs 山寨币:筹码结构、流动性与操盘方式差异 加密货币根据市值和市场地位,一般分为主流币(如BTC、ETH等市值前列币种)和山寨币(中小市值的其他币种)。 两者在筹码分布、市场深度、波动特性以及庄家参与程度上存在显著区别,这对交易策略有直接影响。下面将从多个维度比较主流币和山寨币的差异: 从上表可见,主流币筹码分散、流动性强,走势更依赖整体资金面和基本面,单一玩家难以随意摆布价格;而山寨币筹码集中、流动性弱,庄家通过控盘能够制造剧烈波动。对于日内交易者而言,这些差异意味策略需要有所调整: 风险控制:交易山寨币要更加谨慎设置止损和控制仓位。因为山寨币庄家控盘可能瞬间突破常规技术形态,出现“瀑布”或“火箭”行情,风控不能仅依赖技术指标,务必要考虑庄家可能的操盘动向。主流币相对平稳些,可以适当提高仓位参与趋势交易,但同样要注意合约杠杆下的波动放大效应。 择时策略: 面对主流币,宏观消息和链上大额资金动态是重要参考(因为分散市场对这些更敏感);而对山寨币,项目方动向、社区舆情和庄家筹码动向更为关键。例如山寨币出现异常交易量放大且无明显消息时,往往是庄家控盘,可以考虑反向策略或观望。 成交战术:主流币流动性好,挂单容易成交且滑点小,日内高频进出较为可行;山寨币则建议尽量用限价单,避免市价交易造成大的滑点损失。观察盘口大单挂单很重要,如果发现某山寨币盘口存在巨大买单支撑,可能是庄家托底吸筹,可在其上方跟随买入博反弹;反之若上方抛压墙巨大且反复出现,谨防庄家出货而不宜追高。 总之,了解主流币与山寨币的“底层结构”区别,有助于您因币制宜地制定交易策略。主流币适合趋势跟随和基于宏观/链上数据的判断,而山寨币更需要捕捉庄家意图和供需失衡带来的短暂机会。正如业内所说:“筹码结构越集中,行情波动越极致”,巨大利润伴随巨高风险,交易者需有清醒认知并灵活应对。


bitch天花板带一点羞耻伤痕艺术粉色
@Dangdangnb666
柳州风情港打卡 觉得自己特别牛逼还很极品哈哈哈 喜欢这样的露出吗?

Natsume✨枣糕
@natsume0v0
🐰 #AzurLane #SpecialServiceforU